missing translation for 'onlineSavingsMsg'
Få mere at vide
Få mere at vide
Invitrogen™ Alemtuzumab Humanized Recombinant Human Monoclonal Antibody

Human Recombinant Monoclonal Antibody
Brand: Invitrogen™ MA541695
Denne vare kan ikke returneres.
Se returpolitik
Beskrivelse
Endotoxin level < 0.01EU/μg by LAL method Use a manual defrost freezer and avoid repeated freeze thaw cycles. Store at 2 to 8 °C for one week. Store at -20 to -80 °C for twelve months from the date of receipt.
Alemtuzumab is a humanized monoclonal antibody against CD52, an antigen found on the surface of normal and malignant lymphocytes.
Tekniske data
| Alemtuzumab Humanized | |
| Recombinant Monoclonal | |
| Unconjugated | |
| LDP-03 | |
| Human CD52. | |
| 100 μg | |
| Primary | |
| -20°C, Avoid Freeze/Thaw Cycles | |
| Liquid | |
| Chemical |
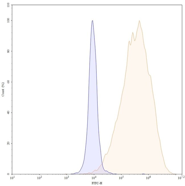
| ELISA, Flow Cytometry | |
| 1.03 mg/mL | |
| PBS with no preservative; pH 7.4 | |
| Human | |
| Protein A/G | |
| RUO | |
| Human | |
| Antibody | |
| IgG1 κ |
Korrektion af produktindhold
Dit input er vigtigt for os. Udfyld denne formular for at give feedback relateret til indholdet på dette produkt.
Produkttitel
Ser du en mulighed for forbedring?Del en indholdskorrektion