missing translation for 'onlineSavingsMsg'
Få mere at vide
Få mere at vide
Invitrogen™ Adalimumab Recombinant Human Monoclonal Antibody

Human Recombinant Monoclonal Antibody
Brand: Invitrogen™ MA541785
Denne vare kan ikke returneres.
Se returpolitik
Beskrivelse
Endotoxin level < 0.01EU/μg by LAL method Use a manual defrost freezer and avoid repeated freeze thaw cycles. Store at 2 to 8 °C for one week. Store at -20 to -80 °C for twelve months from the date of receipt.
Adalimumab (Humira) is a humanized monoclonal antibody that is approved by the U.S. Food and Drug Administration for the treatment of patients with rheumatoid arthritis, psoriatic arthritis, ankylosing spondylitis, Crohn's disease, ulcerative colitis, chronic psoriasis, hidradenitis suppurativa, and juvenile idiopathic arthritis. Adalimumab binds to the TNF alpha (tumor necrosis factor-alpha), and blocks its interaction with TNF alpha receptors, reducing the inflammatory response of autoimmune diseases.
Tekniske data
| Adalimumab | |
| Recombinant Monoclonal | |
| Unconjugated | |
| D2E7; Humira | |
| Human TNFSF2/TNF-alpha/TNFA. | |
| 100 μg | |
| Primary | |
| -20°C, Avoid Freeze/Thaw Cycles | |
| Liquid | |
| Chemical |
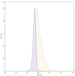
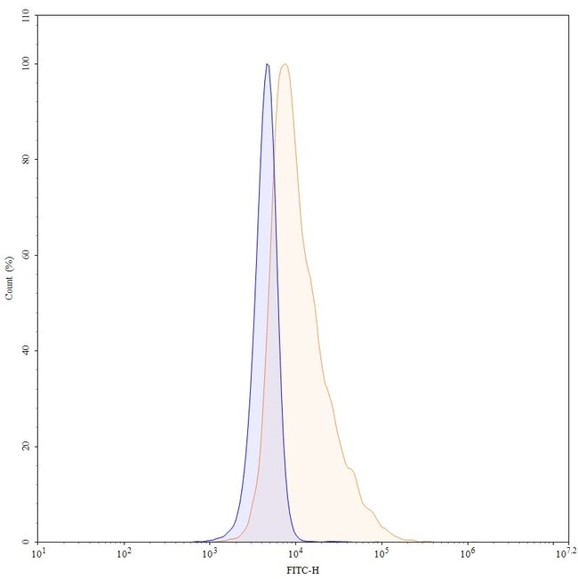
| ELISA, Flow Cytometry | |
| 1.9 mg/mL | |
| PBS with no preservative; pH 7.4 | |
| Human | |
| Protein A/G | |
| RUO | |
| Human | |
| Antibody | |
| IgG1 κ |
Korrektion af produktindhold
Dit input er vigtigt for os. Udfyld denne formular for at give feedback relateret til indholdet på dette produkt.
Produkttitel
Ser du en mulighed for forbedring?Del en indholdskorrektion